MySQL Connector/ODBC 版本注意事項
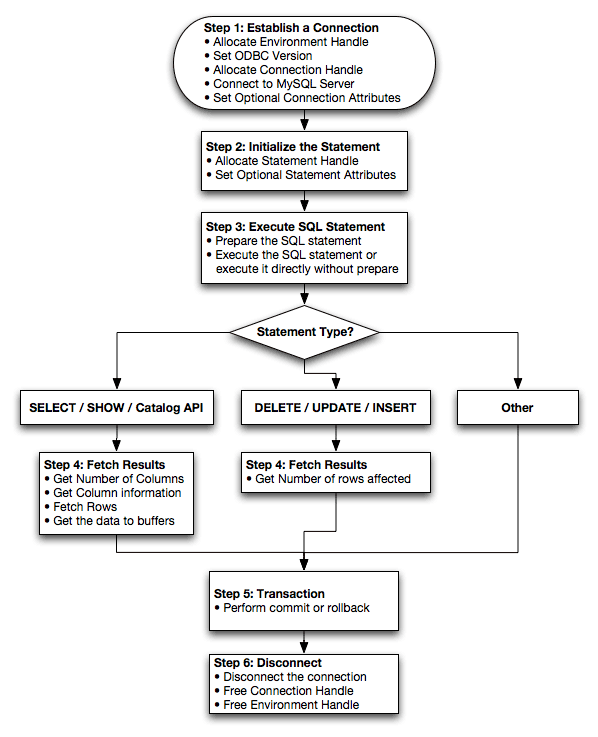
使用 Connector/ODBC 從應用程式與 MySQL 伺服器互動通常涉及下列操作
設定 Connector/ODBC DSN。
-
連線至 MySQL 伺服器。
這可能包括:配置環境控制代碼、設定 ODBC 版本、配置連線控制代碼、連線至 MySQL 伺服器,以及設定選用的連線屬性。
-
初始化語句。
這可能包括:配置語句控制代碼並設定選用的語句屬性。
-
執行 SQL 語句。
這可能包括:準備 SQL 語句並執行 SQL 語句,或直接執行而不準備。
-
根據語句類型擷取結果。
對於 SELECT / SHOW / Catalog API,結果可能包括:取得資料行數、取得資料行資訊、提取資料列,以及將資料取得至緩衝區。對於 Delete / Update / Insert,結果可能包括受影響的資料列數。
執行交易;執行 commit 或 rollback。
-
與伺服器斷線。
這可能包括:斷開連線並釋放連線和環境控制代碼。
大多數應用程式都使用這些步驟的某些變化。基本應用程式步驟也顯示在下圖中
