文件首頁
MySQL 9.0 參考手冊
相關文件 下載本手冊
PDF (美國信紙) - 40.0Mb
PDF (A4) - 40.1Mb
Man Pages (TGZ) - 258.2Kb
Man Pages (Zip) - 365.3Kb
Info (Gzip) - 4.0Mb
Info (Zip) - 4.0Mb


MySQL 9.0 參考手冊  /  ...  /  MySQL Enterprise Firewall

8.4.7 MySQL Enterprise Firewall

注意

MySQL Enterprise Firewall 是 MySQL Enterprise Edition(商業產品)中包含的擴充功能。若要深入瞭解商業產品,請參閱 https://mysql.com.tw/products/

MySQL Enterprise Edition 包含 MySQL Enterprise Firewall,這是一個應用程式層級的防火牆,可讓資料庫管理員根據與接受的陳述式模式清單的比對,允許或拒絕 SQL 陳述式的執行。這有助於強化 MySQL 伺服器,使其免受 SQL 注入等攻擊或試圖利用應用程式使其超出合法查詢工作負載特性的攻擊。

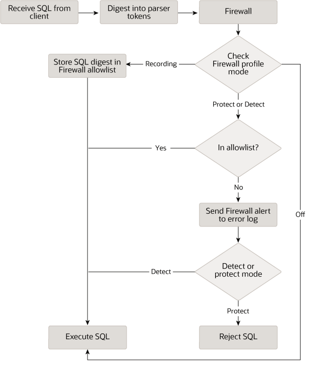
每個在防火牆中註冊的 MySQL 帳戶都有自己的陳述式允許清單,可針對每個帳戶量身打造保護。對於給定的帳戶,防火牆可以記錄、保護或偵測模式運作,以訓練接受的陳述式模式、主動防禦不可接受的陳述式,或被動偵測不可接受的陳述式。此圖說明防火牆如何在每個模式中處理傳入的陳述式。

圖 8.1 MySQL Enterprise Firewall 作業

Flow chart showing how MySQL Enterprise Firewall processes incoming SQL statements in recording, protecting, and detecting modes.

以下章節說明 MySQL Enterprise Firewall 的元素、討論如何安裝和使用它,並提供其元素的參考資訊。